/ ai资讯

7400亿兴证全球基金求变:固收老将晋升总经理,业务“换芯”寻增量

发布时间:2025-12-04 18:31:30

文 | 子弹财经,作者 | 邢莉,编辑 | 蛋总

近日,“券商系”头部公募基金公司——兴证全球基金管理有限公司(以下简称:兴证全球基金)核心管理层调整引发业界关注。

庄园芳转任董事长、陈锦泉升任总经理,两位内部深耕十余年的老将形成新的管理核心。作为管理规模超7400亿元的头部公募基金公司,此次高管迭代延续了一贯的稳健。

兴证全球基金自2003年成立以来,凭借长期稳健的业绩、鲜明的运营模式积累了深厚行业口碑。回顾公司发展历程,昔日有着“兴全五绝”之称的一众明星基金经理,缔造了令行业瞩目的业绩神话,奠定了其“权益大厂”的核心地位。

但随着核心成员陆续离任,“明星”光环也逐渐褪去,兴证全球基金权益业务面临人才断档与规模缩水的双重挑战。不过,权益业务承压之下,固收业务成为公司规模增长的支撑力量。

未来,新管理层如何平衡权益复兴与固收扩张,让7000亿规模的兴证全球基金在稳健中寻求新增长曲线,成为业界的一大看点。

将帅更迭,固收老将晋升总经理

兴证全球基金的此次高管变动,在年中已有铺垫。

6月23日,原董事长杨华辉因任职年龄原因辞任,总经理庄园芳代为履行董事长及法定代表人职责。

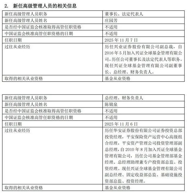
11月7日晚间,兴证全球基金发布高管人事变动公告称,公司原总经理庄园芳升任董事长,原副总经理陈锦泉自11月6日起担任兴证全球基金总经理、财务负责人。

图 / 兴证全球基金公告

作为资管行业资深女将,庄园芳有着丰富的从业经验,担任兴证全球基金总经理一职已有8年多时间。

履历显示,庄园芳出自兴证全球基金大股东兴业证券。1992年她加入兴业证券,2005年出任兴业证券副总裁,分管公司自营投资、研究、机构、固定收益等业务板块。

2016年,庄园芳出任兴证全球基金董事长,成为该公司成立以来的第三任董事长。2017年1月,兴证全球基金首任总经理杨东离任,庄园芳兼任总经理,后又正式转任总经理。

庄园芳升任董事长后,总经理由原副总经理陈锦泉接棒。

公开资料显示,陈锦泉1999年进入证券行业,是国内较早一批证券金融专业科班出生的投资人。

他先后在华安证券担任投资经理,在平安保险资产运营中心出任高级组合经理,在平安资产管理公司担任投资管理部副总经理,积累了跨机构、多维度的投资管理经验。

2010年,陈锦泉加入兴证全球基金。在兴证全球基金任职期间,他历任副总经理、固定收益部总监、专户投资部总监等多个核心岗位,深度参与公司投研体系建设、固定收益业务拓展及专户投资管理等工作。现任公司总经理、财务负责人。

图 / 兴证全球基金官网

据公司官网显示,当前高管团队除庄园芳、陈锦泉外,还包括谢治宇、詹鸿飞、严长胜、秦杰四位副总经理,构成多元化管理梯队。

对于此次管理层变动,兴证全球基金对21世纪经济报道表示,庄园芳与陈锦泉均在公司任职超过十年,两人在长期合作中形成了深厚的默契,对公司的发展战略、经营理念与核心价值观有着高度共识。

需要注意的是,陈锦泉是业内公认的固收大将,在兴证全球深耕固收及专户业务多年。此次出任总经理后,是否会强化固收业务的地位?未来固收板块在产品布局、投研升级上有哪些重点方向?「子弹财经」就相关问题致函兴证全球基金方面,截至发稿前未获回复。

“兴全五绝”落幕后,谢治宇苦撑权益大局

兴证全球基金是一家“券商系”公募机构,成立于2003年。公司成立之初由兴业证券独资控股,原名为“兴业基金管理有限公司”。

2008年,公司迎来关键发展节点。当年,中国证监会批复,同意全球人寿保险国际公司受让公司股权并成为公司股东。公司完成股权转让、变更注册资本等相关手续后,兴业证券股份有限公司的出资占注册资本的51%,全球人寿保险国际公司的出资占注册资本的49%。

后经三次更名,2020年3月,公司名称变更为“兴证全球基金管理有限公司”。

长期以来,兴证全球基金以权益类产品闻名,是公认的权益类大厂。而这背后则是一众颇为知名的基金经理,尤其是杨东、王晓明、傅鹏博、杜昌勇、董承非五位,更是被业内称为“兴全五绝”。

兴证全球基金的权益类业务一度成绩辉煌。

Wind数据显示,截至2020年,兴证全球基金累计获得11座金牛公司奖,获奖数量位居行业第一。

2021年二季度末,兴证全球基金的权益类产品规模达峰值,公司管理的股票型产品规模为105.05亿元,混合型产品规模为2354.69亿元,权益类产品(股票型 混合型)规模达2459.74亿元。

然而,随着董承非在2022年1月因个人原因离任后,“兴全五绝”全部离场,昔日权益名将云集的时代正式落下帷幕。

在董承非之后,兴证全球基金的“顶流”谢治宇将吸引业界更多的关注。

资料显示,谢治宇于2007年加入兴证全球基金,投资经理年限12.83年。历任兴证全球基金研究部研究员、专户投资部投资经理、基金管理部基金经理。现任副总经理、基金管理部投资总监、基金经理。

目前,谢治宇管理的产品共3只,分别是兴全社会价值三年持有、兴全合宜和兴全合润。

作为当前权益业务的核心支柱,谢治宇压力不小。Wind数据显示,2021年末谢治宇管理基金规模963.45亿元。但在2022年其管理规模为698.44亿元,减少了260多亿元;2023年,规模进一步下降至394.20亿元,跌破400亿大关。

图 / 谢治宇近五年基金管理规模(来源:Wind)

直至2025年第三季度,谢治宇管理基金规模才重回400亿,达到453.57亿元。从此前管理规模近千亿元,到目前的不足500亿元,4年时间不到,谢治宇管理基金规模缩水近半。

值得关注的是,监管层曾对其履职精力提出公开问询。

2023年11月,兴证全球基金申请设立新加坡子公司时,拟任董事长为谢治宇。然而,证监会在反馈意见中,罕见地就谢治宇履职能力提出了明确质疑,“拟任董事长(谢治宇)还兼任公司副总经理、基金管理部投资总监、研究部总监、国际业务部总监、基金经理。请公司补充说明拟任董事长是否有足够精力履职。”

业内普遍观点认为,这种“一人多职”的安排,本质是权益业务人才断档、梯队建设不足的体现,也凸显了公司在 “后明星经理时代” 权益业务传承的棘手。

权益阵痛下,业绩如何复苏?

事实上,近年来兴证全球基金面临业绩阵痛。

截至2025年9月末,Wind数据显示,兴证全球基金管理规模已突破7000亿元大关,达到7414.32亿元。

图 / 兴证全球基金近十年基金管理规模(来源:Wind

但需要注意的是,当前固收类产品逐渐成为了兴证全球基金公募规模的支撑。

截至2025年9月末,其固收类产品(货币类和债券类)规模达5751.01亿元,占比77.57%,其中4526.01亿元为货币类基金,债券类基金为1225亿元。

相比之下,基金权益类产品(股票型和混合型)规模为1481.15亿元,占比19.98%。

根据Wind数据统计,2021年至2024年,兴证全球基金的权益类产品规模分别为2252.30亿元、1712.51亿元、1388.17亿元及1351.51亿元。4年时间,兴证全球基金权益类产品规模缩水了近900亿元。

这也成为其营收和净利润下降的关键因素之一。公募基金公司收入的重要来源是产品的管理费用,而固收类产品管理费用低于权益类产品。

Wind数据显示,2021年兴证全球基金营业收入高达65.68亿元,净利润为22.35亿元。

自2022年开始,兴证全球基金营业收入下滑。2022年至2024年,兴证全球基金的收入分别为43.17亿元、36.11亿元及32.79亿元,增速分别为-34.27%、-16.35%及-9.19%。

净利润方面,2022年至2024年,兴证全球基金的净利润分别为16.83亿元、13.69亿元及14.13亿元,增速分别为-24.68%、-18.66%及3.20%。

从2021年末至2024年末,兴证全球基金营业收入下滑50.12%,净利润下滑近36.78%。

进入2025年,随着基金管理规模的上涨,兴证全球基金业绩回暖。上半年实现营业收入17.85亿元,同比增长18.84%。但距离兴证全球基金高光时刻仍相差甚远。

近年来,国内ETF市场持续扩容,已成为公募机构争相布局的重要赛道。为破解产品结构难题、寻找新增长曲线,兴证全球基金将目光投向了ETF赛道。

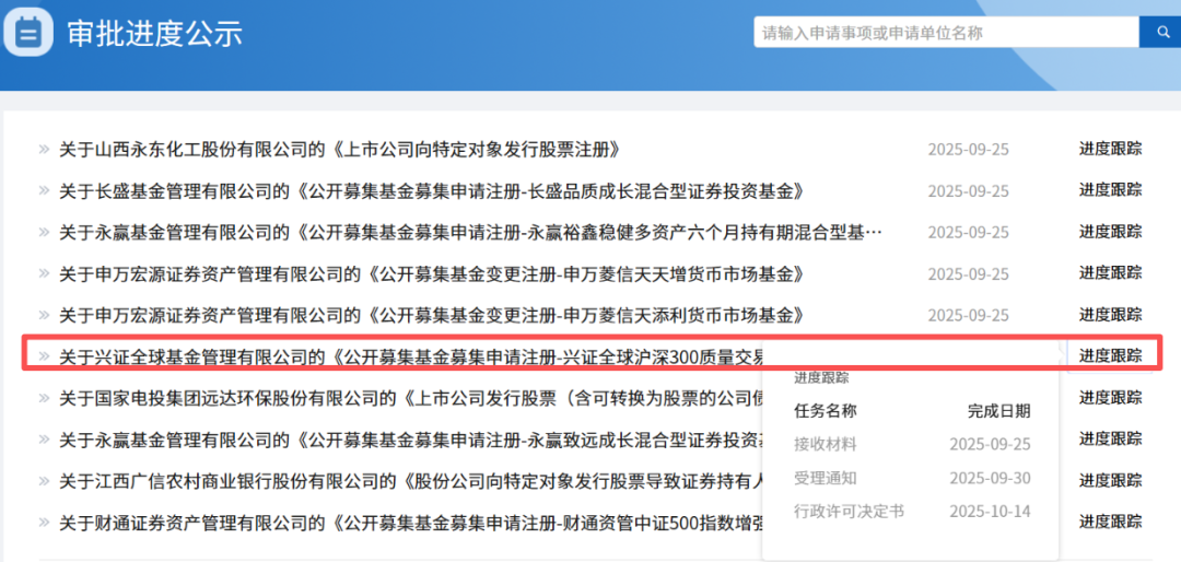
证监会网站显示,9月25日,兴证全球基金上报“兴证全球沪深300质量ETF”,这是公司成立近22年来的首只ETF产品。

图 / 证监会官网

从布局策略来看,公司并未扎堆热门赛道,而是聚焦细分领域寻求差异化优势。该ETF跟踪的沪深300质量指数于2025年3月刚发布,具备一定先发优势。

兴全沪深300质量ETF原定于今年11月28日开始募集,认购截止日为12月5日,但最终于12月1日提前结束募集,据悉该基金的首发募集规模在10亿元左右。

据了解,在该ETF产品募集开始后的第二日(即11月29日),兴证全球基金控股股东兴业证券就发文称,兴全沪深300质量ETF发行首日便获得投资者的踊跃申购,兴业证券渠道认购规模已突破8亿元。

如今,ETF市场早已是竞争红海,面对指数产品同质化加剧的现状,差异化发展成为不少公募特别是“后发者”的破局关键。

Wind数据显示,截至9月30日,华夏基金、易方达基金、华泰柏瑞基金的ETF管理规模分别达9036亿元、8627亿元、5979亿元,三家合计占据近一半市场份额。

在产品同质化加剧、头部机构垄断格局稳固的背景下,作为“后发者”的兴证全球基金,能否凭借细分赛道布局实现突围,仍有待市场检验。

未来,在新管理层的带领下,兴证全球基金将如何平衡权益复兴与固收提质?又将如何破解人才梯队难题,实现高质量增长?对此「子弹财经」将持续关注。

免责声明:本文为转载,非本网原创内容,不代表本网观点。其原创性以及文中陈述文字和内容未经本站证实,对本文以及其中全部或者部分内容、文字的真实性、完整性、及时性本站不作任何保证或承诺,请读者仅作参考,并请自行核实相关内容。

如有疑问请发送邮件至:bangqikeconnect@gmail.com